skip to content
SGH_WIKI
User Tools
Log In
Site Tools
Search
Tools
Show pagesource
Old revisions
Backlinks
Recent Changes
Media Manager
Sitemap
Log In
>
Recent Changes
Media Manager
Sitemap
Trace:
•
tcp
mywiki:linux:tcp
Reference
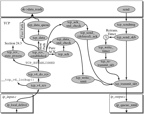
TCP Implementation in Linux
TCP Entry: tcp_v4_rcv
mywiki/linux/tcp.txt
· Last modified:
2019/09/15 18:55
by
127.0.0.1
Page Tools
Show pagesource
Old revisions
Backlinks
Back to top