mywiki:linux:tcp
This is an old revision of the document!
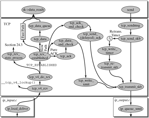
| Reference | TCP Implementation in Linux |
|---|
TCP Entry: tcp_v4_rcv
mywiki/linux/tcp.1443508150.txt.gz · Last modified: (external edit)
This is an old revision of the document!
| Reference | TCP Implementation in Linux |
|---|
TCP Entry: tcp_v4_rcv